广东省药品交易中心企业编码 (ID:U000572)      深圳全药网GPO企业编码 ( ID:U001121)

联系电话:0755-82497566
新闻中心

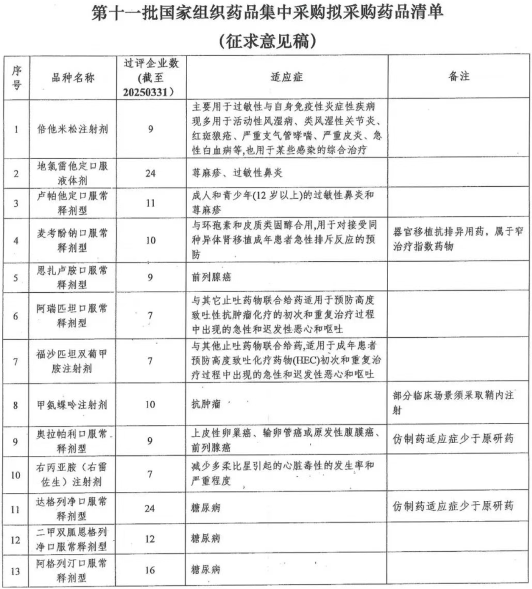
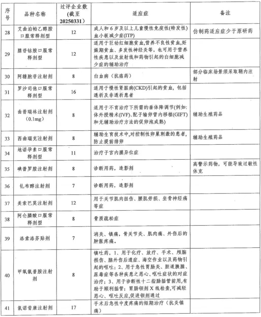
    75个药品进入国家第11批集采拟采购清单!!


    发布日期:2025-06-25 点击数:644

    日前,一份关于征求《第十一批国家组织药品集中采购拟采购药品清单》意见函在医药圈流传,共有75个药品进入第十一批,倍他米松注射剂、地氯雷他定口服液体剂、卢帕他定口服常释剂型等,详细清单附后……

    图片
    图片

    图片
    图片
    图片
    图片
    图片
    图片


      

    打印 回到顶端

    上一篇:每周医药看点(5月26日—6月1日)
    下一篇:每周医药看点(9月8日—14日)

Copyright © 2011-2012 深圳市康正德医药有限公司 All Rights Reserved. (粤)-非经营性-2019-0298 粤ICP备2022155250号-1 
电 话:0755-82497566  传 真:0755-82497566